View on GitHub

ARQB39-TECAPP

site da disciplina ARQB39

Introdução ao Blender

Vídeos de apresentação

Tour pelo Blender Studio

Entrevista com Ton Roosendaal, o criador do Blender

Interface

Documentação

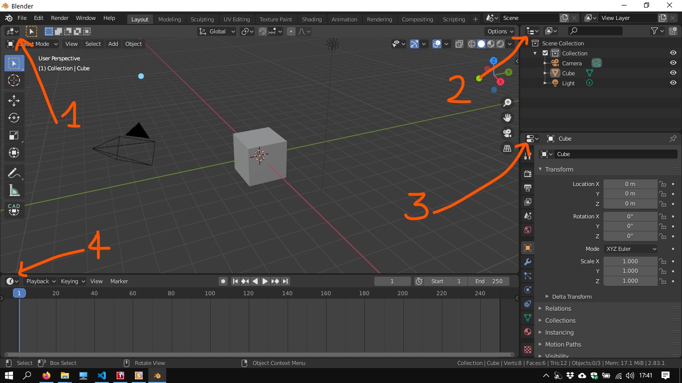
interface

  1. Menu do programa (application menu)
  2. Workspaces
  3. Controles de cena e camadas de visibilidade (Scene and View Layer selection)
  4. Editores

Abas servem para trocar entre diferentes configurações de editores.


Editores

Documentação

Editores

  1. 3d viewport
  2. Outliner
  3. Properties
  4. Timeline

O atalho ctrl + space maximiza o editor atual ou retorna para a vista padrão da aba.


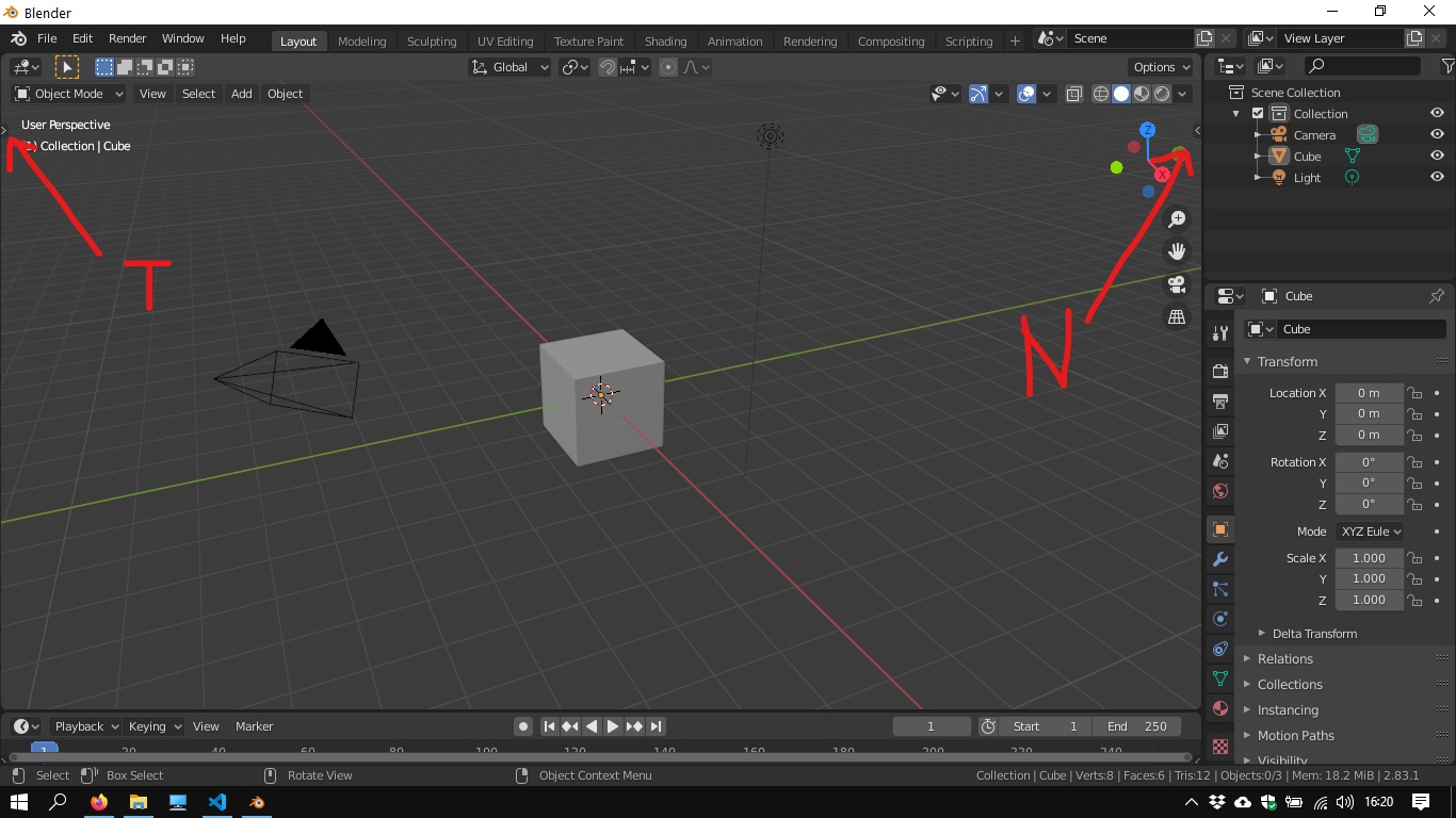
Painéis T e N

Alguns editores possuem pequenas setas nos lados de duas áreas. Menus podem ser abertos clicando e arrastando nas setas, ou pelos atalhos T e N.

Abaixo Vemos a indicação das setas no editor 3d Viewport.

menus T e N

No Lado esquerdo, temos o painel de ferramentas (tools panel) que pode ser visto ou escondido teclando T.

Menu T

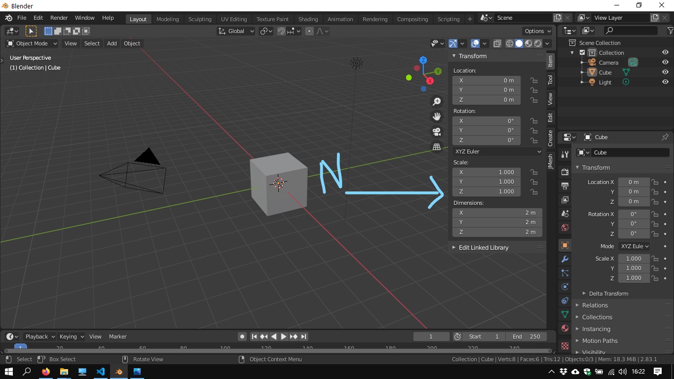
No lado direito temos o painel lateral (Sidebar panel), que pode ser mostrado ou recolhido também pela tecla N(como muitos dos ajustes são numéricos, a equipe do Blender escolheu a tecla N como atalho para este painel)

Menu N

É comum encontrar estes paineis referidos como T e N nos materiais de informação sobre o blender.

Uma outra versão do painel T pode ser vista pressionando as teclas shift + space.

shift+space

Uma tabela com botões aparece na posição do ponteiro do mouse, apresentando os mesmos botões do painel de ferramentas.


Modos de Trabalho do Editor 3D Viewport

Os modos de trabalho (object modes podem ser selecionados pela barra superior esquerda do editor 3d viewport.

modos

Selecione um dos objetos da cena e clique na seta do seletor de modos como na figura acima.

Apenas dois modos de objeto serão apresentados neste momento, Object Mode e o Edit Mode. A tecla Tab alterna automaticamente entre estes dois modos.

Observação: note que, quando mudamos de modo os painéis mostram algumas opções diferentes.


Precisão (snaps & pivots)

snaps

Comandos de precisão do Blender.

pivots

Pontos pivots de transformação do Blender.


Adições (add-ons)

preferences

Acima vemos uma das maneiras de se abrir o menu de preferências.

addons

Na opção Add-ons podemos ver uma série de adições que já vem embarcadas no Blender e podemos instalar outras, baixadas da internet. Alguns são gratuitos e outros pagos.

Add-ons sugeridos (gratuitos - disponíveis na internet):
  1. CAD transformations
  2. Mesh Align Plus
  3. Sverchok
  4. Sorcar
  5. Blender Gis
  6. Blender Bim
  7. Point Cloud vizualizer
  8. QBlocker
  9. Jmesh

Sistemas de coordenadas

corrdenadas_belnder

  1. Global
  2. Local
  3. Normal
  4. Gimbal
  5. View
  6. Cursor
  7. A partir de um objeto (+)