Instalação do Bonsai BIM (antigo Blender BIM)
O processo de instalação é simples e divide-se em duas partes:
- Primeiro instala-se o Blender
- Em seguida instala-se o BlenderBIM
A seguir mostramos 3 alternativas para instalar o Blender e 1 de como instalar o BlenderBIM.
Instale o Blender
Existem alguns métodos para instalar o Blender.
Método 1 - baxado o instalador
No site do Blender, na página de downloads e baixe o instalador.

Execute o instalador e siga as instruções.
Método 2 - Pela loja de aplicativos do seu sistema operacional
Abra a loja de aplicativos e digite Blender na barra de consulta

Na loja de aplicações do Windows várias versões do Blender vão aparecer. A última versão do programa geralmente é a que não tem nenhum número de versão.

Método 3 - baixando o pacote portátil do Blender
Caso não tenha permissão para instalações de programas na sua máquina, clique na seta de dropdown para acessar outas versões do Blender e procure a versão portátil. e procure a versão potable para o seu sistema operacional.
Aguarde o download terminar, descompacte o arquivo baixado e procure o executável blender.exe e rode. Por esse método, é possível rodar o Blender até em um pendrive.

Instalando o Bonsai BIM
Existem algumas maneiras de instalar o Bonsai BIM. A mais simples é pela api de extensões do Blender.
Método 01 - Instalando pela api de extensões do Blender
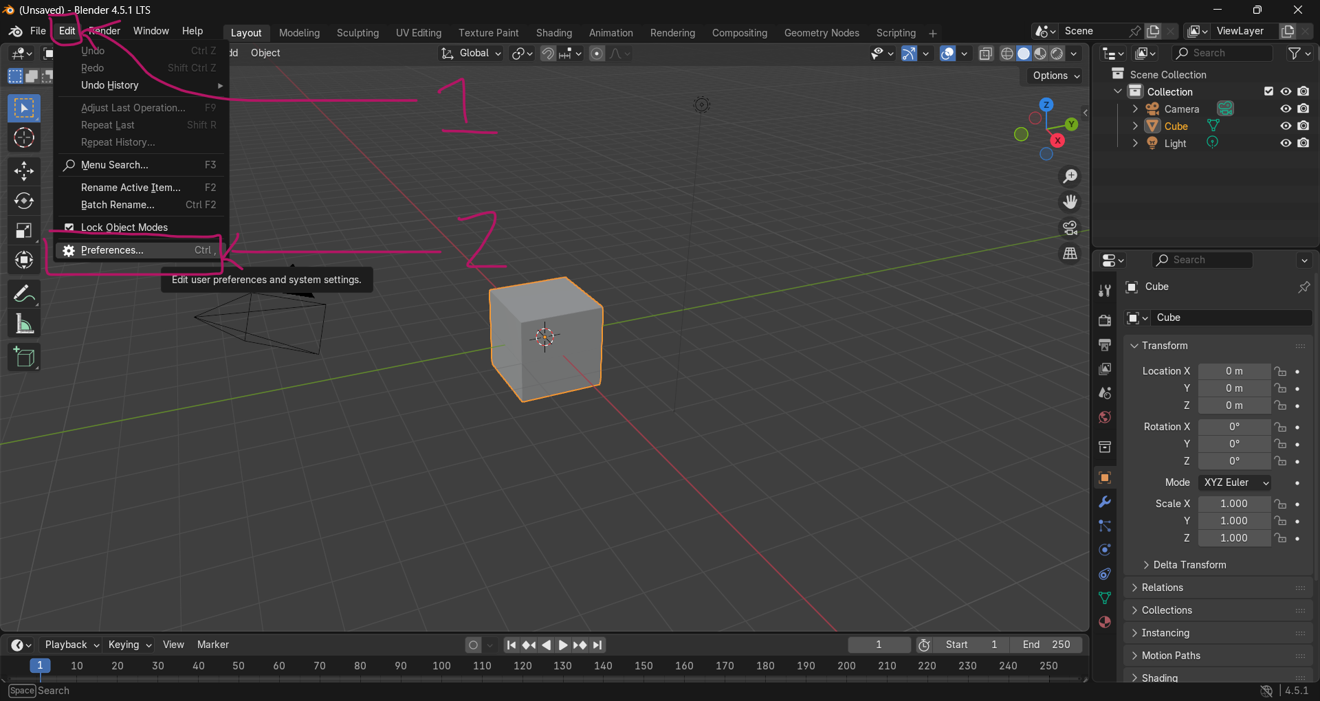
Abra o Blender e abra a janela de preferências. No menu Edit escolha a opção Preferences.

Se é a primeira vez se instala um Addon do Blender nesta máquina, é preciso habilitar o acesso à API online de extensões do Blender. Na coluna à esquerda da janela de preferências, clique no botão Get Extensions, em seguida clique no botão Allow Online Access.

Atenção!
A rede na qual o computador está conectado deve ter permissão para acessar o serviço https://extensions.blender.org/ e todos os seus subdomínios para proceder a instalação do Addon.
O processo de habilitação e acesso às extensões disponíveis online leva alguns segundos. Quando bem sucedida, uma lista de extensões disponíveis ira aparecer na janela Get Extensions.

Em caso de erro:
- Verifique a sua conexção com a internet.
- Na janela
Get Extensions, clique no botão dropdown na parte superior esquerda da janela e escolha a opçãoRefresh Remote.
obs: pode ser necessário reiniciar o Blender para que o processo funcione.

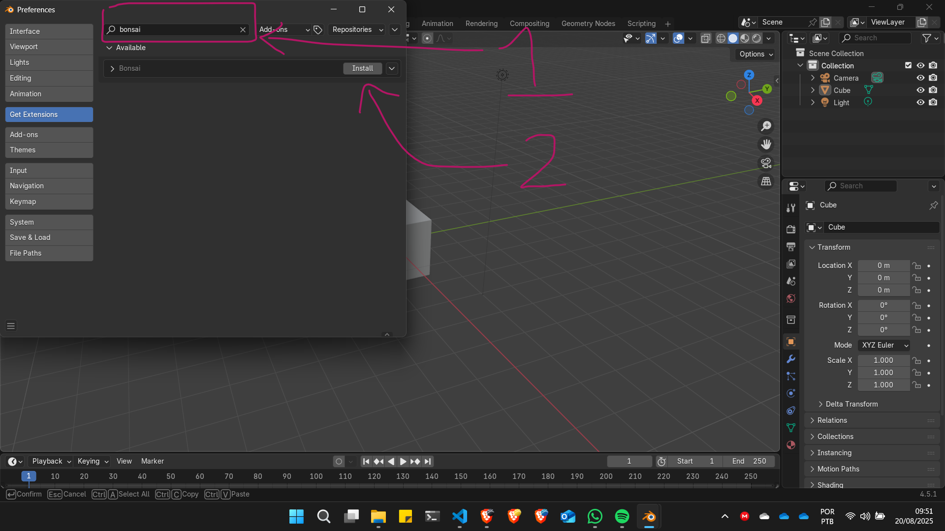
Com o acesso online habilitado e funcionando, na caixa de pesquisa digite Bonsai. Em seguida o Addon Bonsai vai aparecer na lista de Addons disponíveis para instalação. Clique no botão instalar ao lado do nome do Addon, conforme figura abaixo.

Por ser um Addon robusto, o processo pode demorar alguns minutos. Ao final deste processo o Addon deve estar corretamente instalado no Blender.
